物聯百科
-
什么是RS485?rs485一般采用什么線?
rs485一般采用什么線rs485一般采用雙絞線電纜。智能儀表隨著80年代初單片機技術的成熟而發展起來,世界儀表市場基本被智能儀表所壟斷,這歸結于企業信息化的需要,而企業在儀表選型時其中的一個必要條件就是要具有聯網通信接口。最初是數據模擬信號輸出簡單過程量,后來儀表接口是RS232接口,這種接口可以實現點對點的通信方式,但這種方式不能實現聯網功能,隨后出現的RS485解決了這個問題。擴展資料:網絡
2022-02-15 15:19:27 admin 4759
-
RS485在考勤系統中的應用
在許多公司,每個月的出勤率都會被算入到員工的考核表當中,以前較為常見的考勤系統都使用的是RS485總線,RS485總線是作為一個通迅線路來進行員工與公司系統之間的一個數據通信。
2022-02-05 15:00:26 admin 76
-
RS485串口服務器指令設置詳解
RS485串口服務器作為一種能將485串口轉換成為TCP / IP協議接口,實現連接485串口的設備能與終端服務器進行長距離、雙向透明傳輸數據的活動。
2021-09-02 14:05:08 admin 1426
-
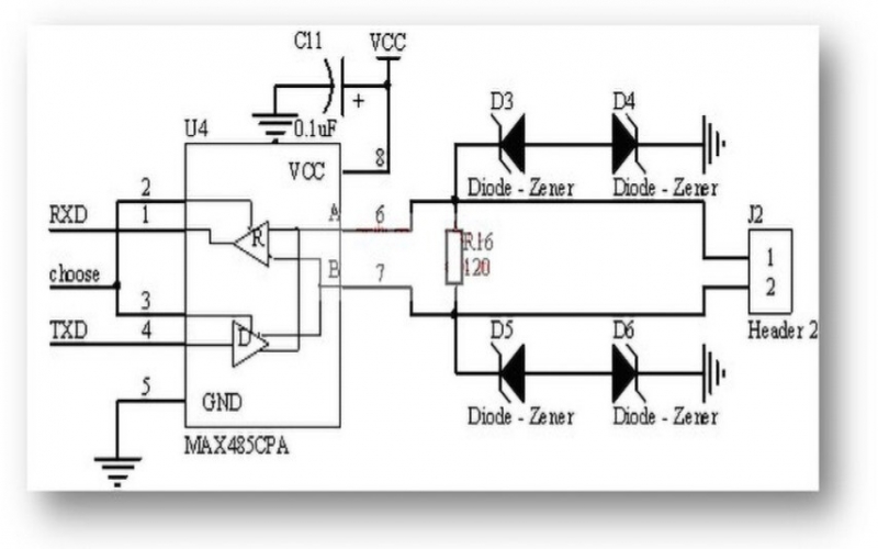
RS485電路及隔離技術:光電隔離RS485典型電路
?RS485是一種常見的串行總線標準,采用平衡發送與差分接收的方式,因此具有抑制共模干擾的能力。在一些要求通信距離為幾十米到上千米的時候,RS485總線是一種應用最為廣泛的總線。而且在多節點的工作系統中也有著廣泛的應用。
2021-09-01 14:40:32 admin 278
-
工業級RS485串口服務器組網方式
工業級串口服務器提供串口轉網絡功能,云球的RS485串口服務器支持自定義注冊包,心跳包功能,DHCP動態,IP 地址,DNS 域名解析,雙服務器透傳,客戶端保活等功能。只需通過簡單的設置,完成各類工業互聯網環境中的組網互聯互通,實現串口到網口的雙向數據透明傳輸,并且解決了改造方案中不帶以太網模塊的設備需要更換的問題,從而提高現有設備的利用率, 節約成本簡化布線。
2021-08-31 10:57:01 admin 180
-
RS485串口服務器在工業物聯網的作用
隨著物聯網的成熟發展,現在用的比較多的是智慧工業,智慧醫療以及物聯網方面這塊用的比較廣泛。工業路由器4G DTU 也進入了工業領域的發展應用。然而工業物聯網常用的4G DTU是什么,RS485串口服務器在工業物聯網有哪些作用? DTU是將串口數據轉換為IP數據,通過無線網絡傳輸的遠程終端,DTU大多用于遙遠的監控現場,比如把遠程污水站點的數據,通過4g網絡傳到監控中心,因此 dtu的穩定性就
2021-08-17 16:00:11 星創易聯 147
-
RS485信號如何轉化為網絡信號?
目前,廣泛使用的數據通信接口有RS232、RS485,我們如何將這些信號通過以太網口,或者轉換為GPRS/4G無線信號,傳輸到物聯網云平臺或者本地平臺。 如何將RS485數據轉化為網絡數據,進行遠程傳輸呢?那就需要另一個設備:集中器。 集中器是數據傳輸網絡中很重要的一個部分,屬于數據傳輸裝置。它是遠程數據采集系統的中心管理和控制設備,負責定時讀取采集器數據、系統的命令傳送、數據通訊、網絡管
2021-08-10 17:00:09 星創易聯 703
-
RS485轉以太網網關設置方法?
RS485轉以太網配置工具,首先選擇正確的連接COM口,設置連接串口信息,串口服務器出廠默認波特率 115200、8 位數據位、無校驗、1 位停止位,設置參數一致后可連接到設備。 波特率通過配置工具設置串口服務器的參數。匹配RS485設備端的參數和服務器端的地址 設備支持9600BPS~115.2Kbps之間。設置與連接終端設備相匹配的波特率. 服務器參數的配置,主要為連接類型,目標地址
2021-07-09 16:00:30 星創易聯 816